40年房貸不稀奇 日本50年房貸需求激增...

發佈日期:2026/04/15  【文/蔡碧月】
過去日本人並不熱衷買房,然而在房價高漲下,日本房市出現顛覆世代想法的新現象︰「50年期房貸」大受年輕人歡迎。相較於上一輩的保守,認同「愈年輕買房愈有利」的2~30歲族群近年快速增長,絲毫不介意7、80歲還在繳房貸,甚至認為透過長年期貸款放大購買力,趁年輕買下夢想的地段與空間,才是高房價年代的最佳策略。

# 50年房貸 從冷門商品變年輕人新寵

日本房價一再創高,東京、大阪等大都市的房價漲幅尤其驚人,2025年東京23區的新建案大樓較前年上漲逾2成、來到1.3億日幣(約2650萬台幣、平均面積20.2坪),供不應求。

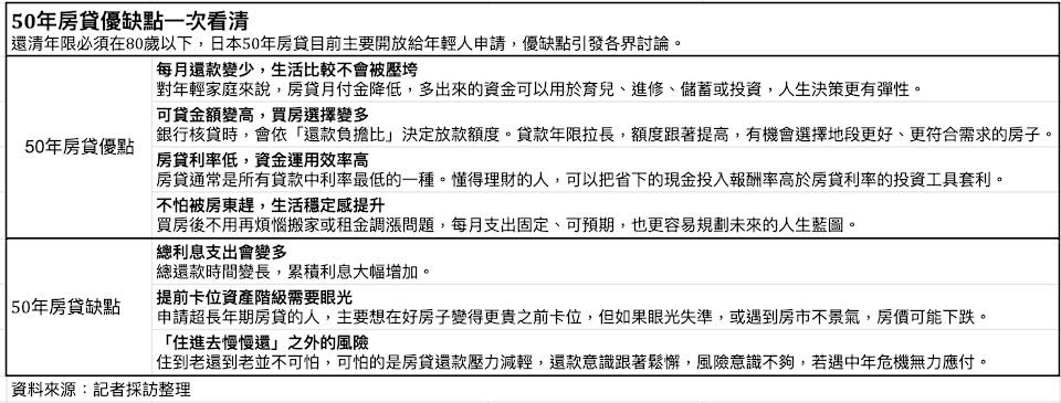
在高房價、高物價的助力下,日本房貸期限不再侷限35年,往50年邁進。2025年日本住宅金融支援機構於調查發現,選擇申請35~50年房貸的首購族超過四分之一,對比3年前只佔9.3%,大幅增加,反應「超長期房貸時代」的來臨。

50年房貸並不是金融創新商品,早在2009年,日本住宅金融支援機構便推出「フラット50」房貸商品,採固定利率,但當時並未引起注目。

到了數位金融年代,數位銀行和地方銀行競爭激烈, SBI新生銀行、樂天銀行和地方信用機構,看準「房貸繳到老」商機,於2023年後陸續推出50年房貸,只要還清年限在80歲以下(廣島銀行是82歳)就可申請。利息方面,則是以主流的35年房貸利息為基準,再加0.07 ~0.2%不等。

相比傳統房貸申請麻煩,數位銀行導入AI審查、即時核貸,大幅縮短手續時間,助長50年房貸的擴張。PayPay銀行在2025年開辦50年房貸,上班族只需透過網路輸入年齡、年收及信用情報等,就能算出最適合自己的貸款條件,相當便利。

# 年輕世代 重新定義「買房」這件事

現實上,超長期房貸的擴張並非一時現象。根據2023年日本總務省《家計調查》, 20多歲年輕人自有住宅持有率創下歷史新高,這是連續7年上升。日本新一代重視生活與工作的平衡,對分期付款接受度較上一代高,將住宅視為資產配置工具,認為與其支付節節高漲的房租,不如以相近金額繳房貸,累積長期資產。

另一方面,據人口統計,日本男性90歲以上人口的存活率為25.8%,女性為50.2%,這意味著大約每2名女性中就有一名能夠活到90歲;在勞動力不足的年代,退休年齡有可能延後(法定60歲,但正討論延到70歲),到底是房貸繳到80歲比較可怕?還是活到90歲沒有自己的房子比較令人擔心?這成了現代人的難題。 

# 貸款制度與保險說明

房貸期數愈長,違約風險也飆高,重視風險控管的日本銀行為何願意承作?

關鍵在於風險轉嫁機制。在日本,民間銀行通常會要求房貸客戶加入團體信用生命保險(團信),若借款人身故或重度失能,保險金將用於清償貸款,降低銀行風險。

若是法人的住宅金融支援機構,不會強迫加入團信,但房貸客戶若發生意外,債務將由家屬繼承,因此實務上仍會建議搭配其他壽險商品。

補充說明的是,日本50年房貸不只日本人可以申請,台灣人也有機會。在日本從事不動產買賣多年的李子瑋表示,基本上在日台灣人只要工作穩定,原則上要有3年的源泉票,就算是沒有永住權,也可以在日本買房申請超長期貸款。

# 台灣視角:這會成為未來趨勢嗎?

台灣目前房貸主流是30年,最長是40年房貸。與日本相似的是,年輕世代同樣面臨高房價、薪資成長有限、租金上漲與晚婚晚育等結構性壓力。

日本的經驗顯示,當「買不起」成為常態時,市場會以延長房貸年期的方式,重新打開購屋入口。

在人生100的年代,告訴我們,你是否認為50年房貸可以解決居住問題,用時間換取提供人生決策更有彈性的財務手段?



資料來源:Yahoo房地產編輯部 https://tw.stock.yahoo.com/news/%E4%B8%8D%E5%8F%

★ 友善分享消息,如有不妥請通知即會下架刪除。